Foutmelding bij activeren digitale sleutel: "referentiecode is al in gebruik" of "referentiecode is onbekend"

Foutmelding bij activeren digitale sleutel - "referentiecode is al in gebruik"
Situatie: Activeren van digitale sleutel lukt niet vanwege foutmelding dat de digitale code al gebruikt wordt: foutmelding "referentiecode onjuist" of "activatiecode onuist".
Oorzaak: Uit veiligheidsoverwegingen kan elke digitale sleutel maar één keer gebruikt worden. De activatiecode die u gebruikt is al eerder gebruikt, bijvoorbeeld op uw vorige telefoon. Als u een nieuwe telefoon heeft of nieuwe installatie doet, moet u een nieuwe activatiecode aanvragen.
Oplossing 1: Beheer door een steunpunt van uw organisatie: Vraag uw contactpersoon voor Telelock om u een nieuwe digitale sleutel te sturen. Dit is meestal een wijkserviceteam, of een servicedesk voor telefonie of ICT. Zie vervolgens instructies op deze website voor installatie van uw nieuwe sleutel.
Oplossing 2: Beheer door uw zelfsturend wijkteam. Vraag uw contactpersoon voor Telelock om u een nieuwe digitale sleutel te sturen. Zie vervolgens instructies op deze website voor installatie van uw nieuwe sleutel.
Oplossing 3: Beheer door Telelock: Indien het beheer van digitale sleutels voor uw organisatie wordt uitgevoerd door Telelock kunt u een nieuwe activatiecode aanvragen via dit aanvraagformulier. Zie vervolgens instructies op deze website voor installatie van uw nieuwe sleutel.

Foutmelding bij activeren digitale sleutel - "referentiecode is onbekend"
Situatie: Activeren van digitale sleutel lukt niet vanwege foutmelding dat de digitale code onbekend is: foutmelding "referentiecode is onbekend" of "registratiecode is niet geldig".
Oorzaak: De registratiecode die u gebruikt is niet meer geldig. Vaak wordt dit veroorzaakt omdat men u één of meerdere nieuwe codes heeft opgestuurd. Alleen de laatst opgestuurde activatiecode is geldig.
Oplossing 1: U ziet nu meerdere emails van Telelock met een melding "U heeft een digitale registratiecode ontvangen". Gebruik de code uit de laatst ontvangen email. Doorloop opnieuw het installatieproces door op de link in uw email te klikken.
Oplossing 2: U weet niet wat de laatste email is, of u heeft deze email niet meer, of het is een hele tijd geleden dat u deze mail heeft ontvangen. Vraag een nieuwe digitale sleutel ("registratiecode") aan bij uw contactpersoon. Doorloop daarna opnieuw het installatieproces door op de link in uw email te klikken.

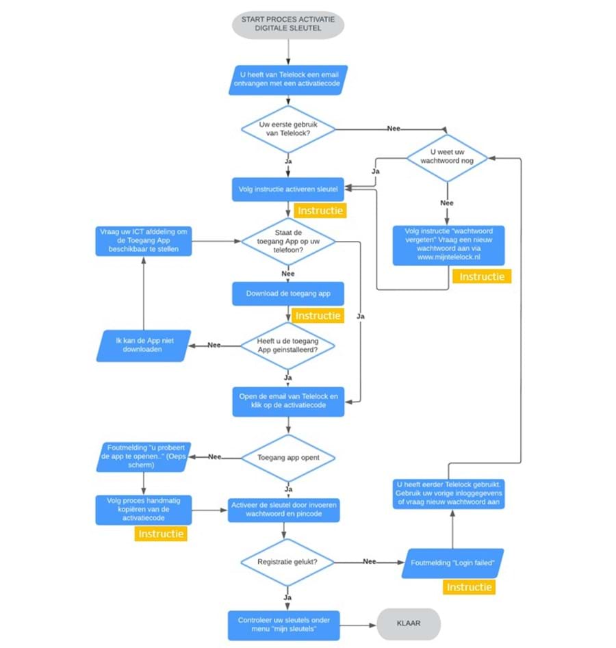
Eerste hulp bij alle foutmeldingen tijdens activeren digitale sleutel
Ondersteuning voor zorgmedewerkers
Bij activeren van digitale sleutels hebben we te maken met verschillende situaties. Met vaste medewerkers en flexmedewerkers. Met eerste gebruik van Telelock of activeren van een sleutel bij het krijgen van een nieuwe telefoon. Met organisaties waar de app centraal ter beschikking wordt gesteld en organisaties waar medewerkers zelf de app downloaden.
Handige flowchart - voor elke situatie een oplossing
Om alle medewerkers zo goed mogelijk te kunnen ondersteunen hebben we deze handige "flowchart" gemaakt, zodat u snel tot een oplossing van het activeren van uw sleutel kunt komen, ondanks de foutmelding. In de flowchart vindt u oranje actieknoppen die direct naar de juiste instructie wijzen. En mocht u er niet uitkomen, neem gewoon contact op met de contactpersoon van uw organisatie of direct met Telelock.